KEC電機驅動高效電源效率解決方案:KIC3927

關鍵字 :KEC電源反激式準諧振工業

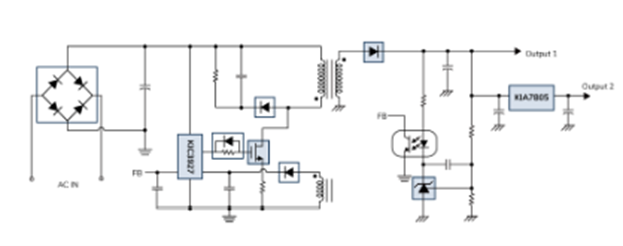
本評估板方案提供了有關高性能離線電源轉換器的基本資訊,以及針對小功率 SMPS 或類似類型設備的低待機功耗參考設計。該設計利用 KIC3927 在前級進行反激式控制,並且具有三個輸出。一個是 310 V / 0.5 A,用於提供電機驅動電源,其輸出位於初級側。另一個因素是次級側 MCU 電源的 12 V / 0.6 A 和 5 V / 0.5 A。要用於非隔離反激式轉換器,初級側和次級側 GND 都應該短接。KIC3927 是一款集成的准諧振電流模式 PWM+PFM 控制器,可實現高性能。在重負載條件下,KIC3927 在 QR 模式下工作,以減少開關損耗;在高線路輸入電壓下,它在固定頻率(55kHz)CCM 模式下工作。在中等負載或輕負載條件下,它以 QR+PFM 模式工作,以提高轉換效率。為了在空載情況下將功耗降至最低,KIC3927 進入突發模式以降低待機功率。此外,KIC3927 集成了過流保護、過載保護、輸出過壓保護、VDD 過壓和欠壓鎖定等綜合保護功能,以防止異常情況。

 

特徵:

•高效能的多模式控制

• 寬輸入電壓範圍 220 Vac

•高效率 

•快速線路/負載瞬態補償

•透過 QR+PFM 在輕負載下達成高效能

•過壓保護

•過流保護 

•自動恢復過載保護

•自動恢復輸出短路保護

•斷電保護

• 帶有 FOCP 的次級繞組短路保護

 

應用:
用於電機、MCU、柵極驅動器的開關模式電源 (SMPS)

 

►場景應用圖

►產品實體圖

►展示板照片

►方案方塊圖

►核心技術優勢

利用 KIC3927 來優化效率和空載功耗。KIC3927 具有可通過 VSTR 腳位訪問的整合高壓啟動電路。整流後的輸入電壓在啟動時向 VSTR 腳位供電。然後,當 VCC 電壓達到啟動閾值電壓 12 V 時,直接從反激式變壓器的輔助繞組向 VCC 供電。KIC3927 具有軟啟動功能,可最大限度地減少啟動時的浪湧電流。當 VCC 的開始切換達到 12 V 時,內部比較器將內部軟啟動參考與 CS 資訊進行比較,直到軟啟動參考達到 0.7 V,時間約為 4.7ms。之後,CS 與 FB 資訊進行比較,並更改為閉環控制。 在工作模式下,KIC3927 的工作方式由輸出負載條件和線路電壓分開。在重負載條件下(VFB > 1.8 V),根據線路輸入電壓有兩種工作模式。一方面是 CCM 模式,在低線路中以固定頻率 55kHz 運行,另一方面在高線路輸入中以準諧振模式運行。在中等負載範圍(VFB:1.4 V ~ 1.8 V)中,KIC3927 以 QR 模式 + PFM 運行,並根據負載條件(VFB)將工作頻率從 69kHz 降低到 23kHz。在輕負載或空載條件下(VFB < 0.9 V),KIC3927 進入突發模式,以最大限度地降低開關功耗。 為了在異常情況下保護應用系統,KIC3927 具有 OVP、OCP、Brown Out 和次級繞組短路保護功能。

►方案規格

輸入電壓:220VAC 輸入電壓低壓:85VAC 輸出電壓:當輸入電壓為220VAC時,輸出電壓為310VDC/0.5A 輸出電壓:在無負載條件下為12VDC,滿載條件下為0.6A=12VDC 輸出電壓:在無負載條件下為5VDC,滿載條件下為0.5A=5VDC 12V的最大輸出電流:0.6A 5V的最大輸出電流:0.5A 輸出功率:10W 滿載條件下的工作頻率:55kHz 系統效率:在110VAC和滿載條件下為60%,在220VAC和滿載條件下為60% 電路板尺寸:80 x 110mm